Умные весы на основе микроконтроллера Arduino
Основной функцией весов является задание минимальной массы, для того, чтобы, например, если подобная система установлена в бытовом холодильнике, пользователь смог указать, какое количество продукции является минимальным. При этом система предупреждала бы если запасы подходили к концу. Так же присутствует таймер, который необходим для того, чтобы предупреждать пользователя о истечении срока годности скоропортящихся продуктов.
Проект построен на основе микроконтроллера Arduino Uno. Использованы: модуль часов реального времени DS3231, АЦП HX711, тензорезистор на 10кг, матричная клавиатура 4Х4, 2 семисегментных индикатора и пьезодинамик.
Вид на проект сверху
Ключевая часть проекта - весы реализованы при помощи тензорезистора. Тензорезистор - резистор, сопротивление которого меняется из-за его деформации, вызываемой приложенными к нему механическими напряжениями. АЦП (Аналого-цифровой преобразователь) измеряет изменения, усиливает сигнал и отправляет его в микроконтроллер.
Вид тернорезистора
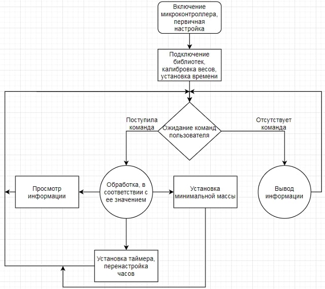
Блок-схема работы системы
После всех настроек система находится в ожидании команд, в это время она выводит информацию (время, вес продукции), если поступает команда, система прерывается и выводит необходимую информацию, производит перенастройку и так далее.
Микроконтроллер Arduino Uno, АЦП

